Co-design an information platform about meaningful activities for people with dementia in Portugal


The design of the digital platform Vamos? involved the participation of people with dementia and their carers. The platform brings together a collection of information about meaningful activities—both indoor and outdoor—and provides suggestions on how these activities can be adapted to the needs and challenges faced by people with dementia.
Problem
Context
Vamos? was developed as part of my Master's dissertation in Design, integrated into the DECOHDE research project at the University of Aveiro — a research initiative focused on humanized communication around dementia. The platform is a new solution, built from scratch, addressing a clear gap: existing digital tools for people with dementia were either caregiver-focused, had limited accessibility, or lacked relevance to the Portuguese context.
The goal was to design a platform that people with dementia could navigate autonomously, combining cognitive accessibility with meaningful, personalized activity recommendations.


An analysis of 7 existing digital platforms revealed consistent limitations:
Most tools focused on caregivers, not the person with dementia
Poor visual accessibility and cognitive overload
No solutions tailored to the Portuguese reality
A first co-design session using Thinking Aloud with 5 dyads (person with dementia + caregiver) confirmed these gaps and added real-world insight:
Users tended to ignore menus and scroll, and were easily distracted by ads and pop-ups
Short text, neutral backgrounds and familiar patterns were strongly preferred
Simplicity, clarity and familiarity were confirmed as essential — not optional


Solution & Process
The project followed the Double Diamond model combined with Participatory Design, structured across 4 phases: Discover, Define, Develop, Deliver.
The process included the development of personas and user journey maps to ground design decisions in real user needs, as well as a full requirements definition — including WCAG accessibility guidelines — ensuring cognitive and visual accessibility was a foundational principle throughout, not an afterthought.
4 rounds of co-design sessions (16 sessions total) were conducted between July 2024 and January 2025, each informing the next iteration:
Session 1 — Thinking Aloud on existing platforms; identified key barriers
Session 2 — Card Sorting to define and categorize activities; simplified navigation structure validated
Session 3 — Visual identity review; colors, logo and icons were well received; map and save features confirmed as needed
Session 4 — Final prototype tested for autonomous navigation; linear flow and visual clarity rated as welcoming and predictable
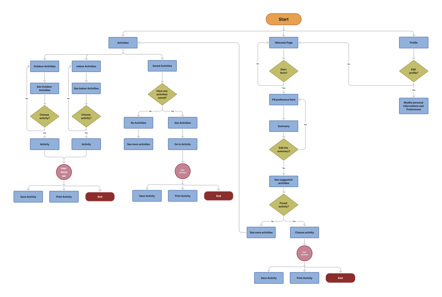
The platform was organized around activity categories (indoor and outdoor), with a personalized onboarding flow, save and print functions, and an interactive map.
Typography (DIN Round, Lexia, Noto Sans) and a warm, earthy color palette were chosen to balance clarity and approachability.




Visual Identity
Usability Testing
The 4 rounds of co-design sessions served as iterative usability testing with real users. Key decisions driven by testing:
Removal of scroll and side menus in favor of linear navigation
Renaming and reorganization of activity categories based on card sorting results
Simplification of icons after isolated icons caused confusion
Help button concept validated as a future feature for user autonomy




Site Map


User Flow






























Final Prototype




